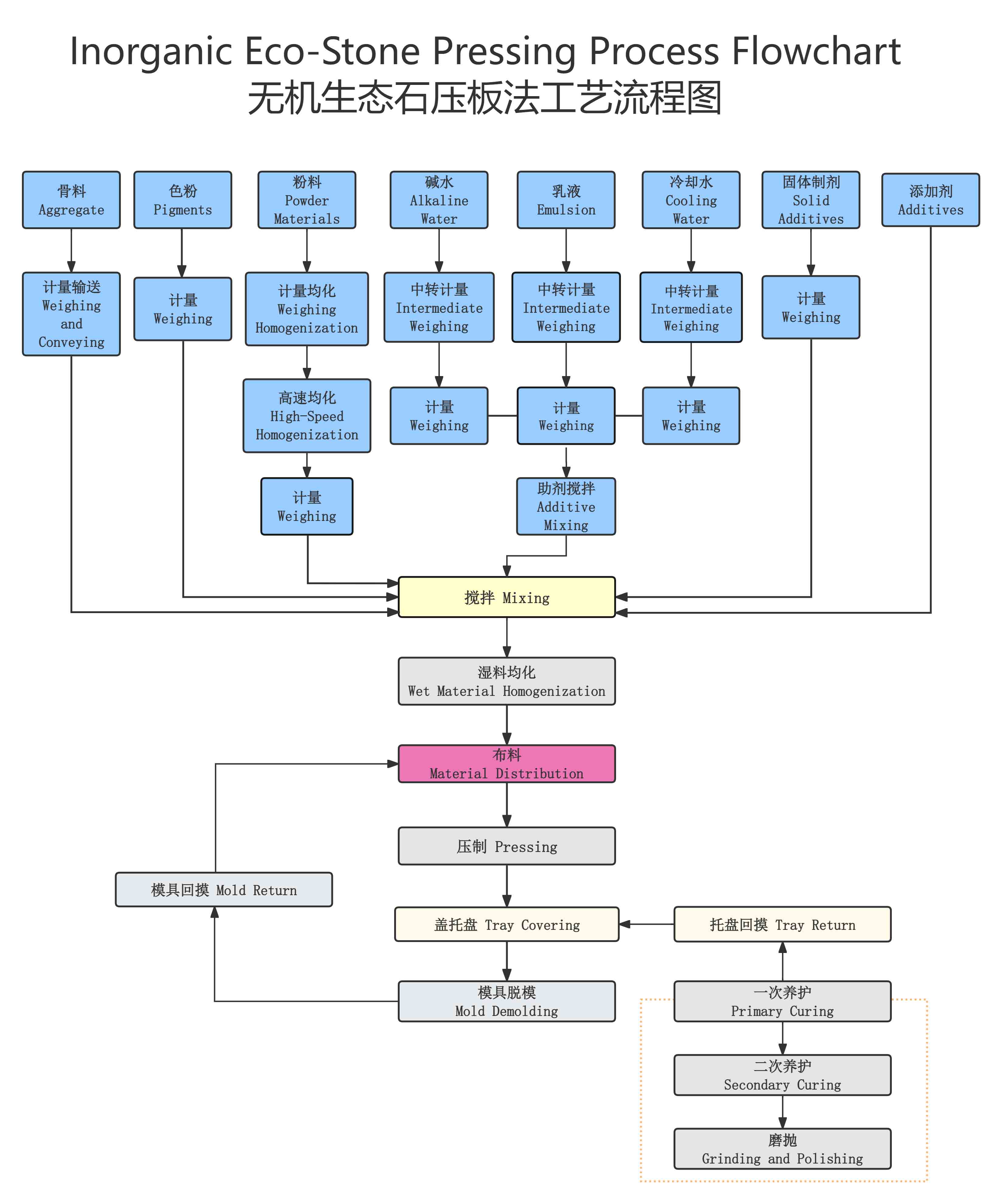
The Inorganic Stone Production Line is a fully integrated manufacturing system designed for the continuous production of cement-based and inorganic composite stone slabs. The line is engineered to control critical process parameters including raw material proportioning, mixing homogeneity, forming density, hydration conditions, and dimensional stability, ensuring consistent mechanical performance and repeatable product quality.
The production line utilizes automated weighing and batching systems to achieve precise material ratios, which are essential for controlling workability, strength development, and surface integrity of inorganic stone products. High-efficiency mixing systems ensure uniform dispersion of aggregates, binders, fillers, pigments, and additives, minimizing segregation and batch-to-batch variation.
Forming and pressing processes are optimized to achieve stable slab density and structural integrity prior to curing. The curing system provides controlled temperature and humidity conditions to regulate cement hydration and strength gain, reducing internal stress, cracking, and deformation. Subsequent cooling and stabilization stages further enhance dimensional accuracy and long-term durability.
The line is designed with modular system architecture and PLC-based centralized control, allowing flexible configuration according to formulation requirements, production capacity, slab dimensions, and surface finishing processes. Integration with calibrating, polishing, texture drawing, and cutting systems enables continuous downstream processing and high production efficiency.
Built for industrial-scale operation, the inorganic stone production line emphasizes process repeatability, low maintenance, and long service life, providing manufacturers with a stable, scalable, and technically reliable solution for inorganic stone slab production.
